RSSI dan TdoA Teknik dalam Wireless Sensor Network
Oleh ; Mochammad Haldi Widianto
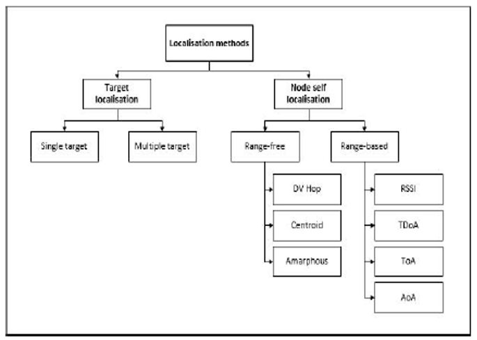
Studi lokalisasi telah menjadi tren dalam menemukan dan memperkirakan sebuah node. GPS merupakan salah satu metode straight forward untuk mendapatkan posisi lokalisasi, namun membutuhkan direct line of sight (LOS).. Berbagai aplikasi seperti sistem panduan rudal, pemantauan habitat, diagnostik medis, dan pelacakan objek menggunakan lokalisasi sensor nirkabel. Gambar 1 menunjukkan taksonomi metode lokalisasi. Lokalisasi dapat dibagi menjadi dua subkategori, yaitu lokalisasi target dan lokalisasi node sendiri. Lokalisasi target memperkirakan posisi target dari beberapa pengukuran sensor bising. Dalam lokalisasi target, kita dapat mengklasifikasikan menjadi dua teknik:.
(i) lokalisasi target tunggal (ii) beberapa lokalisasi target. Sementara itu, node self-localization dikategorikan ke dalam algoritma range-based dan range-free. Range-free adalah metode yang menentukan posisi node hanya dengan mencari node beacon di kedekatannya, yang metodenya adalah teknik centroid, DV-hop dan geometri conjecture. Lokalisasi node lain yang berbasis jangkauan mencakup beberapa teknik: (i) indikator kekuatan sinyal yang diterima (RSSI), (ii) sudut kedatangan (AoA), (iii) waktu kedatangan (ToA), dan (iv) waktu perbedaan kedatangan (TDoA).
Gambar 1. Taksonomi metode lokalisasi
Received Signal Strength Indicator (RSSI)
RSSI adalah salah satu teknik berbasis jangkauan dalam pelokalan. RSSI dikategorikan sebagai teknik berbasis jangkauan karena didasarkan pada redaman sinyal. Biasanya, menggunakan algoritma trilateration untuk menemukan posisi atau lokasi dari jangkar atau node target. Teknik RSSI tidak memerlukan perangkat keras eksternal atau tambahan untuk melakukan pelokalan. Dengan demikian, biayanya menjadi lebih murah. Namun, terdapat beberapa kesalahan pada saat estimasi jarak karena inkonsistensi dalam perambatan sinyal Frekuensi Radio (RF). Faktor lain yang mempengaruhi perhitungan RSSI adalah multipath fading, shadowing effect dan redaman sinyal. Akan ada kesalahan bayangan yang signifikan ketika ada hambatan yang hadir.
Gambar 2 menggambarkan bagaimana RSSI dalam pelokalan menggunakan algoritma trilateration. Simpul bisu dan simpul suar dikerahkan dengan menggunakan algoritma trilaterasi untuk menentukan posisi simpul sasaran. Dalam trilaterasi setidaknya tiga pemancar diperlukan untuk menghitung posisi. Perpotongan tiga lingkaran di sekitar hasil suar yang memberikan titik menunjukkan posisi node pemancar:
Gambar 2. RSSI dalam pelokalan menggunakan teknik trilateration
Time Difference of Arrival (TDoA)
TDoA adalah salah satu metode yang paling terkenal untuk melakukan lokalisasi WSN. Metode ini dilakukan dengan cara sederhana mengukur jarak antara dua node dengan menganalisis perbedaan waktu node anchor dan beacon. Metode tersebut dapat dibagi menjadi dua kategori, yaitu multi-sinyal dan multi-node TDoA. TDoA multisignal menggunakan sinyal yang ditransmisikan dari node dengan mengukur waktu kedatangan (ToA) antara node dumb dan beacon. Sementara itu, TDoA multi-node membutuhkan setidaknya tiga node beacon untuk sinkronisasi waktu. Multi-node TDoA ditunjukkan pada Gambar. 3. Perpotongan hiperbola pada menunjukkan lokasi node S
.
Gambar 3. Multi-node perbedaan waktu kedatangan
Namun, TDoA multi-sinyal tidak memerlukan node suar untuk mengirimkan pada waktu yang sama. TdoA membutuhkan perangkat keras tambahan untuk memperkirakan jaraknya dari node lain, seperti yang ditunjukkan pada Gambar 4. Metode TDoA akan mengukur jarak antara penerima dan pemancar. Sinyal yang ditransmisikan akan tertunda berdasarkan jarak antara pemancar dan penerima. Dalam teknik TDoA, beberapa penelitian telah menunjukkan algoritma yang berbeda mencapai tingkat akurasi tertentu dalam mengidentifikasi posisi node Tabel III. Komponen algoritma TDoA yaitu (i) perkiraan maksimum seperti tudung, (ii) deret Taylor, (iii) dua tahap maksimum seperti tudung, (iv) algoritma genetika. Kinerja algoritma bergantung pada topologi jaringan dan posisi node target. Sedangkan algoritma AM AML, dan GA memiliki kompleksitas komputasi yang tinggi namun memiliki akurasi yang tinggi dalam penentuan posisi node. Dari tabel, algoritma TSML melakukan kompleksitas sedang dengan akurasi sedang.
Gambar 4. Multi-signal of time difference of arrival
Penelitian ini membahas review teknik lokalisasi, algoritma lokalisasi dan teknologi wireless transceiver. Makalah ini juga mengusulkan desain dan pengembangan node sensor nirkabel (WSN) untuk sistem lokalisasi. WSN menggunakan modul transceiver LoRa untuk komunikasi antara node dumb dan beacon. Kami mengusulkan sistem lokalisasi menggunakan tiga node suar dan satu node bodoh dumb.
Reference
- Nur Aisyah Azmi, Shafiqa Samsul, Mohd Ismifaizul Mohd Ismail, Rudzidatul Akmam Dziyauddin, Yoshihide Yamada, Mohd Fitri Mohd Yakub, “A Survey of Localization using RSSI and TdoA Techniques in Wireless Sensor Network: System Architecture,” 2018 2nd International Conference on Telematics and Future Generation Networks (TAFGEN), Department of Electronic System Engineering (ESE), Razak School of UTM in Engineering, University Teknologi Malaysia Kuala Lumpur
